
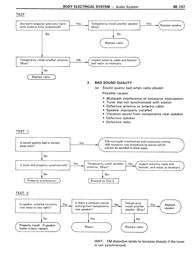
TEST
Are both reception and static faint with antenna fully lengthened? → Yes → Temporarily install another speaker. Okay? → Yes → Replace speaker.
↓ No ↓ No
Replace radio.
Temporarily install another antenna. Okay? → OK → Inspect antenna, cable and booster and repair as necessary.
↓ No
Replace radio.
3. BAD SOUND QUALITY
(a) Sound quality bad when radio played.
Possible causes:
• Multipath interference of excessive interception
• FM distortion caused by tuner not synch with station
• Defective antenna or antenna cable
• Speaker improperly installed
• Vibration sound from components near speaker
• Defective speaker
• Defective radio
TEST 1
Is sound quality bad in certain areas only? → Yes → FM multipath interference and excessively strong AM reception near broadcasting station which cannot be avoided in most cases.
↓ No
Is tuner dial properly synchronized? → Yes → Temporarily install another antenna. Okay? → Yes → Inspect antenna, cable and booster, and repair as necessary.
↓ No ↓ No
Properly synchronize. Proceed to Test 2.
TEST 2
Is speaker installed correctly (not loose or too tight)? → Yes → Is there a vibration sound coming from components near speaker? → No → Temporarily install another speaker. Okay? → Yes → Replace speaker.
↓ No ↓ Yes ↓ No
Properly install. If speaker frame is bent, replace. Repair. Replace radio.
HINT: FM distortion tends to increase sharply if the tuner is not synchronized.