
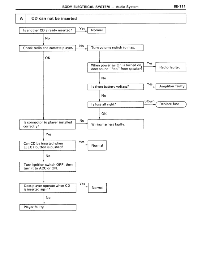
A CD can not be inserted
Is another CD already inserted? Yes Normal
No
Check radio and cassette player. No Turn volume switch to max.
OK
When power switch is turned on,
does sound "Pop" from speaker? Yes Radio faulty.
No
Is there battery voltage? Yes Amplifier faulty.
No
Is fuse all right? Blown Replace fuse.
OK
Is connector to player installed
correctly? No Wiring harness faulty.
Yes
Can CD be inserted when
EJECT button is pushed? Yes Normal
No
Turn ignition switch OFF, then
turn it to ACC or ON.
Does player operate when CD
is inserted again? Yes Normal
No
Player faulty.