
100%
TCCS
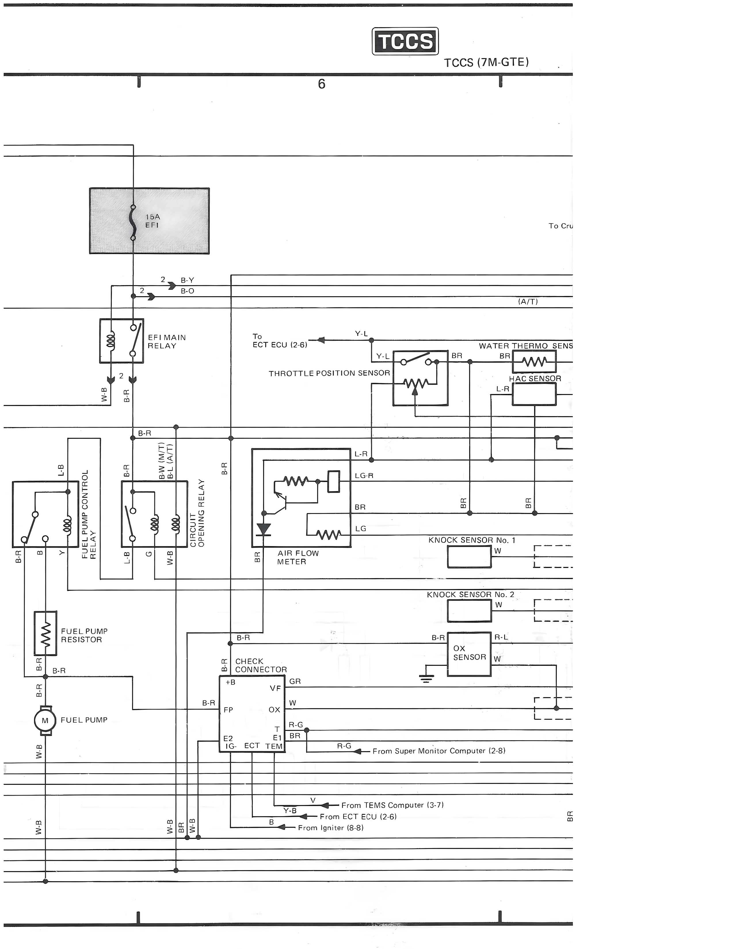
TCCS (7M-GTE)
6
To Cru
15A
EFI
2
B-Y
B-O
(A/T)
Y-L
EFI MAIN
RELAY
To
ECT ECU (2-6)
WATER THERMO SENS
Y-L
BR
BR
THROTTLE POSITION SENSOR
AC SENSOR
L-R
2
W-B
B-R
B-H
Br Wr
B-Y-R
RELAY No.1
L-R
L-R
RELAY
CIRCUIT
OPENING RELAY
L-G-R
L-B
FUEL PUMP CONTROL
Y
BR
BR
BR
L-G
W-B
BR
LG
AIR FLOW
METER
KNOCK SENSOR No. 1
W
Br
B
Y
KNOCK SENSOR No. 2
W
FUEL PUMP
RESISTOR
B-R
B-R
R-L
OX
SENSOR
W
B-R
CHECK
CONNECTOR
B-R
B-H
VF
GR
B
B-R
W
FP
OX
M
FUEL PUMP
R-G
T
BR
E1
E2
+B
ECT TEM
R-G
W-B
From Super Monitor Computer (2-8)
V
From TEMS Computer (3-7)
Y-B
From ECT ECU (2-6)
B
From Igniter (8-8)
BR
W-B
W-B
W-B