
100%
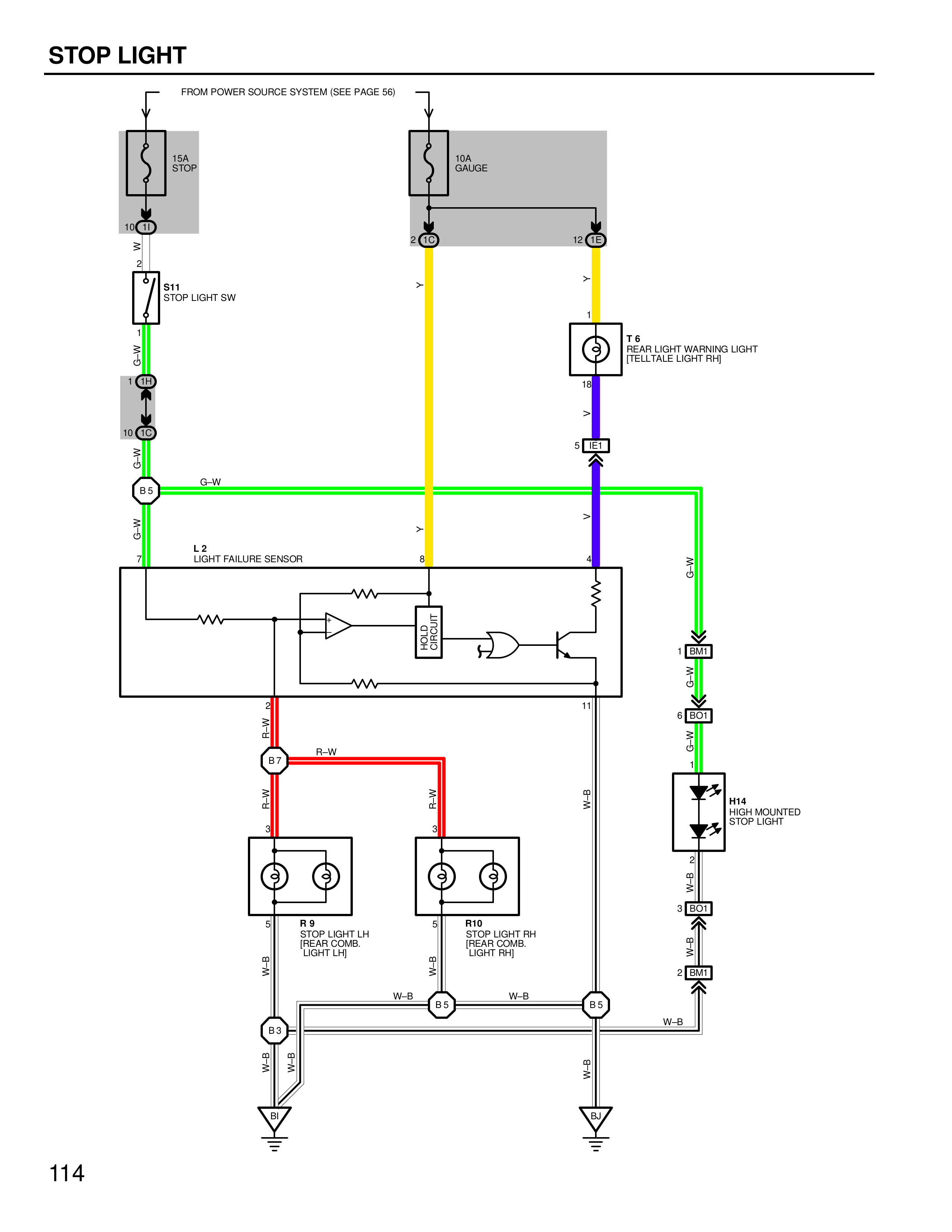
STOP LIGHT
FROM POWER SOURCE SYSTEM (SEE PAGE 56)
15A
STOP
10A
GAUGE
1 H1
2
8 C8
12 L5
B11
STOP LIGHT SW
Y
Y
G-W
T6
REAR LIGHT WARNING LIGHT
[REARTALE LIGHT RH]
1 H1
16
10 L5
Y
G-W
5 BM1
G-W
B5
G-W
Y
Y
G-W
L2
LIGHT FAILURE SENSOR
7
8
1
I.C.O
CO
OUT
1 BM1
G-W
3
11
6 B01
G-W
G-W
B7
R-W
1
IH1
HIGH MOUNTED
STOP LIGHT
R-W
R-W
B-W
2
R17
STOP LIGHT LH
[REAR COMB.
LIGHT LH]
R18
STOP LIGHT RH
[REAR COMB.
LIGHT RH]
3 B01
5
5
B-W
B-W
B-W
2 BM1
B-W
W-B
B4
B5
W-B
W-B
B3
W-B
W-B
E7
114