
100%
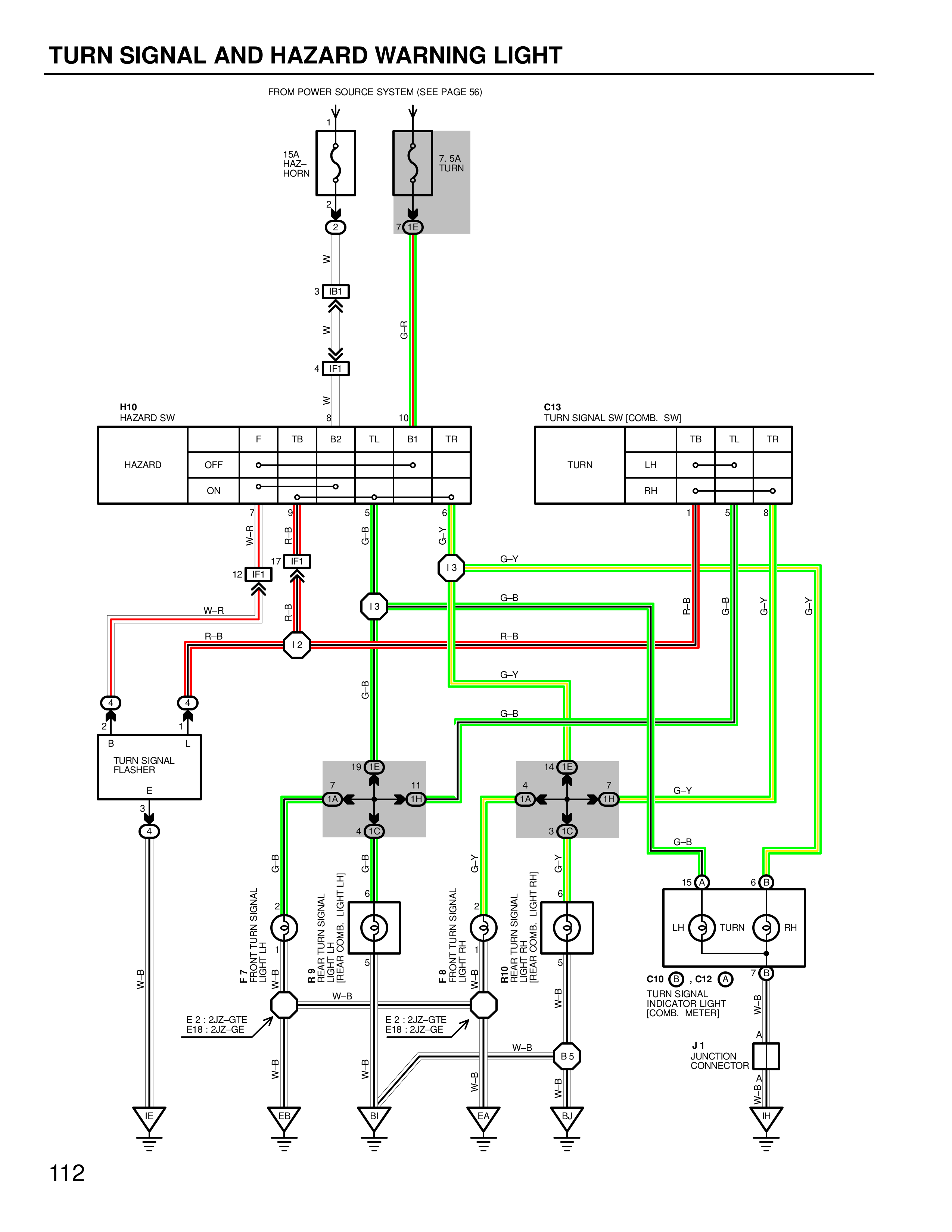
TURN SIGNAL AND HAZARD WARNING LIGHT
FROM POWER SOURCE SYSTEM (SEE PAGE 56)
15A HAZ-HORN
7.5A TURN
W
3 HR1
W
4 HR4
W
H10 HAZARD SW
F TB B2 TL B1 TR
HAZARD OFF
ON
7 9 5 6
W-R R-B G G-Y
17 HR4
12 HR1
W-R
R-B
13
13
12
R
L
TURN SIGNAL FLASHER
E
3
W-B
FRONT TURN SIGNAL LIGHT LH
E 2 : 2JZ-GTE
E18 : 2JZ-GE
W-B
R-B
FRONT TURN SIGNAL LIGHT RH
E 2 : 2JZ-GTE
E18 : 2JZ-GE
W-B
W-B
G-B
G-B
19 HR5
BA 1
LR5
W-B
G-Y
G-Y
RR10 TURN SIGNAL LIGHT RH (COMB. METER)
W-B
B5
W-B
C13 TURN SIGNAL SW (COMB. SW)
TB TL TR
TURN LH
RH
1 5 8
G-Y
G-B
R-B
B-B
G-B
G-Y
G-Y
G-Y
G-B
14 LR5
BA 1
HR5
G-Y
G-Y
G-B
15
C10 1 C12 7
TURN SIGNAL WARNING LIGHT (COMB. METER)
W-B
J 1 JUNCTION CONNECTOR
W-B
6
LH 3 TURN 3 RH
W-B
112