
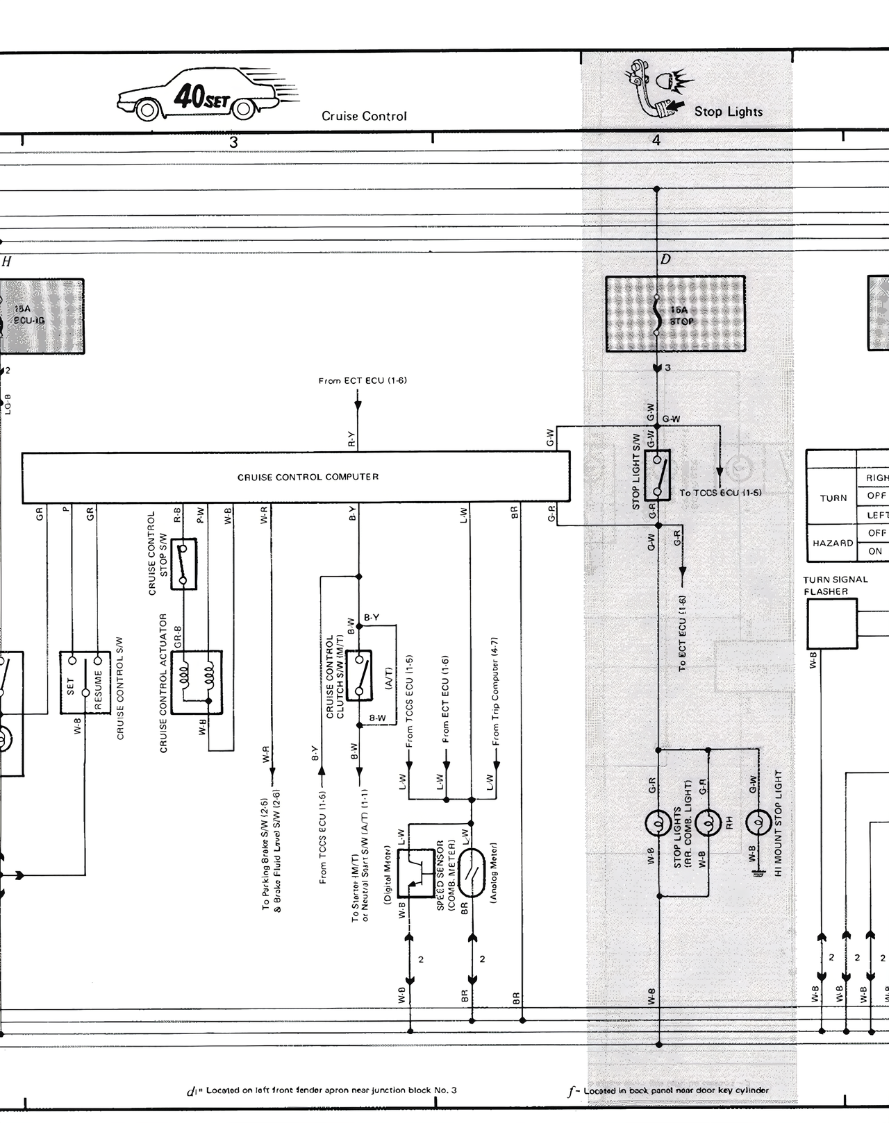
40 SET
Cruise Control
Fog Lights
3
4
H
D
STOP
From ECT ECU (J-6)
C.W.
To TOOL ECU (I-4)
CRUISE CONTROL COMPUTER
TURN
OFF
LEFT
HAZARD
RIGHT
ON
TURN SIGNAL
FLASHER
TAPETRON IN
CHECK CONNECTOR
B-Y
POWER CONTROL
CLUTCH START CANCEL
B-W
ECT PATTERN SELECT
To ECT ECU (I-6)
MAIN
STR
STR
MAI
MAIN
Fusible Link (f)
W-R
W-L
W-B
d- Located on left front fender apron near junction block No. 3
f- Located in block right rear door key cylinder