
BE-114
BODY ELECTRICAL SYSTEM — Audio System
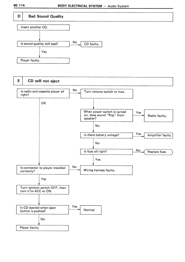
D | Bad Sound Quality
Insert another CD.
Is sound quality still bad?
Yes → Player faulty.
No → CD faulty.
E | CD will not eject
Is radio and cassette player all right?
No → Turn volume switch to max.
OK
↓
When power switch is turned on, does sound "Pop" from speaker?
Yes → Radio faulty.
No
↓
Is there battery voltage?
Yes → Amplifier faulty.
No
↓
Is fuse all right?
No → Replace fuse.
Yes
↓
Is connector to player installed correctly?
No → Wiring harness faulty.
Yes
↓
Turn ignition switch OFF, then turn it to ACC or ON.
↓
Is CD ejected when eject button is pushed?
Yes → Normal
No → Player faulty.