
100%
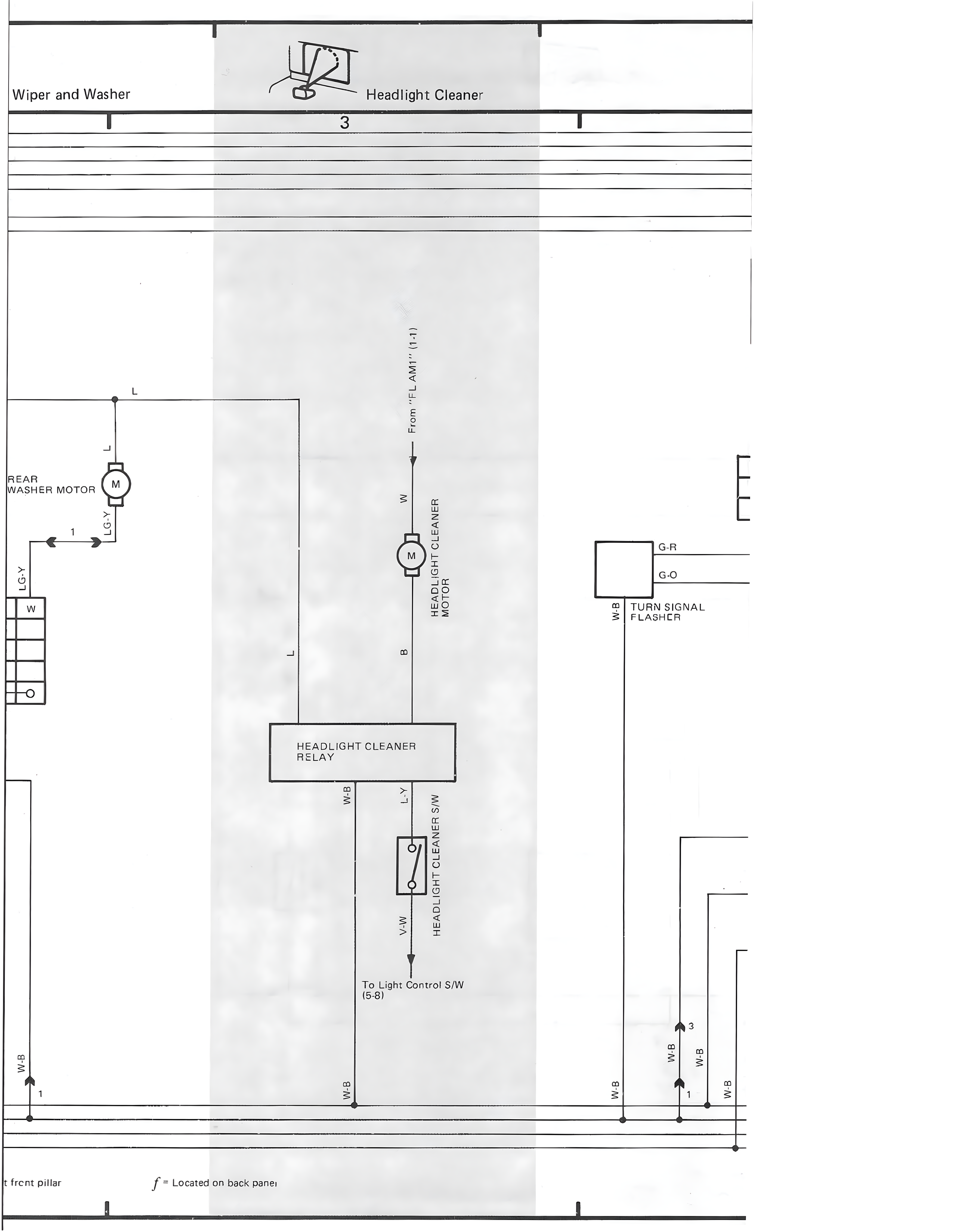
Wiper and Washer
Headlight Cleaner
3
REAR WASHER MOTOR
M
L
L
L-G
1
L-Y
W
O
HEADLIGHT CLEANER MOTOR
M
L
B
From *E_LAMP (1-I)
TURN SIGNAL FLASHER
W-B
G-R
G-O
HEADLIGHT CLEANER RELAY
W-B
L-Y
HEADLIGHT CLEANER S/W
V-W
V-W
To Light Control S/W (5-B)
W-B
1
3
W-B
W-B
W-B
W-B
front pillar
f - Located on back panel