
100%
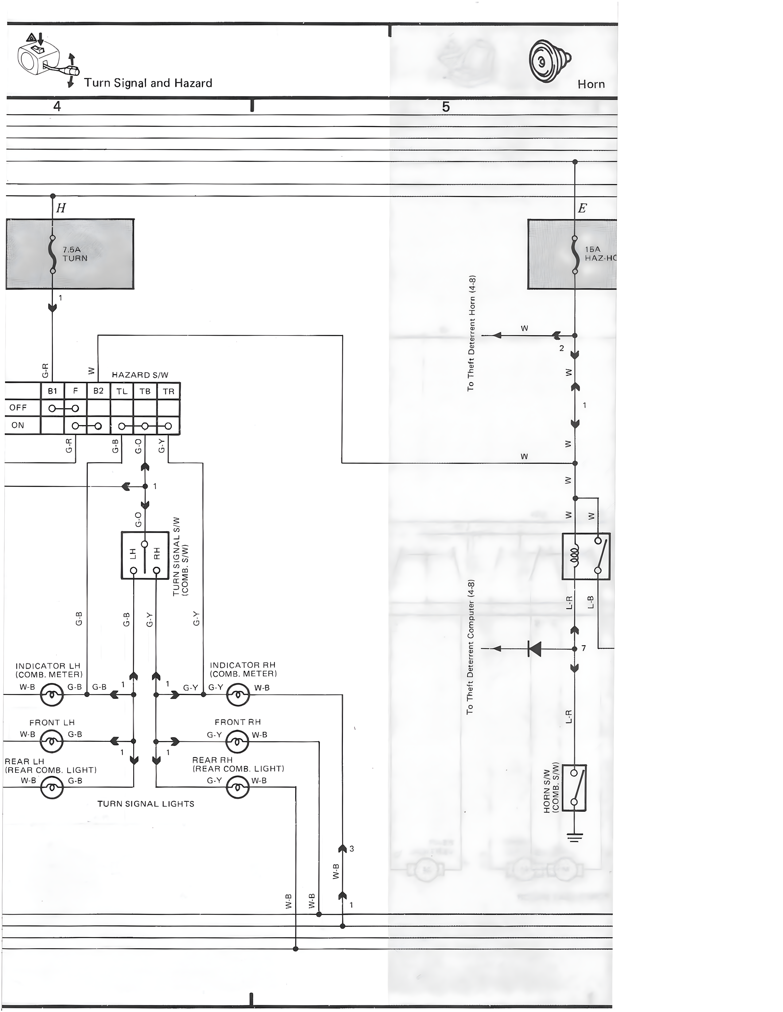
Turn Signal and Hazard
4
Horn
5
H
E
7.5A
TURN
15A
HAZ-HG
To: Third Drivenren Horn (4-8)
1
W
2
W
GAZ
W
HAZARD S/W
B1
F
B2
TL
TB
TR
OFF
1
ON
W
G-R
B-G
O-G
G-R
W
W
1
GW
W
W
L-R
L-R
To: Third Drivenren Computer (4-8)
INDICATOR LH
INDICATOR RH
(COMB. METER)
(COMB. METER)
W-B
G-B
G-B
G-Y
G-Y
W-B
1
1
FRONT LH
FRONT RH
W-B
G-B
G-Y
W-B
REAR LH
REAR RH
(REAR COMB. LIGHT)
(REAR COMB. LIGHT)
W-B
G-B
G-Y
W-B
HORN S/W
HORN S/W
(COMB. S/W)
TURN SIGNAL LIGHTS
3
W-B
W-B
1