
100%
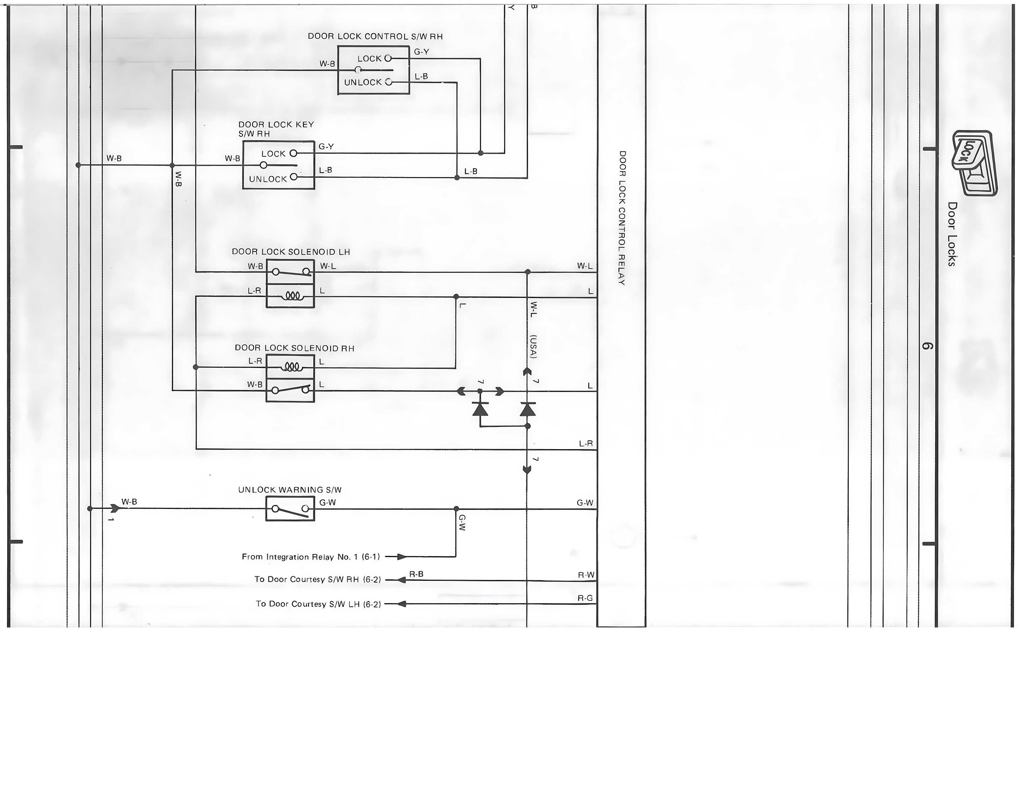
DOOR LOCK CONTROL S/W RH
LOCK
G-Y
W-B
UNLOCK
L-B
DOOR LOCK KEY
S/W RH
LOCK
G-Y
W-B
W-B
UNLOCK
L-B
L-B
B-W
DOOR LOCK CONTROL RELAY
DOOR LOCK SOLENOID LH
W-B
W-L
W-L
L-R
L
L
W-L
DOOR LOCK SOLENOID RH
L-R
L
W-B
L
L
U55A
L-R
UNLOCK WARNING S/W
W-B
G-W
G-W
G-W
From Integration Relay No. 1 (6-1)
To Door Courtesy S/W RH (6-2)
R-B
R-W
To Door Courtesy S/W LH (6-2)
R-G
Door Locks
6