
100%
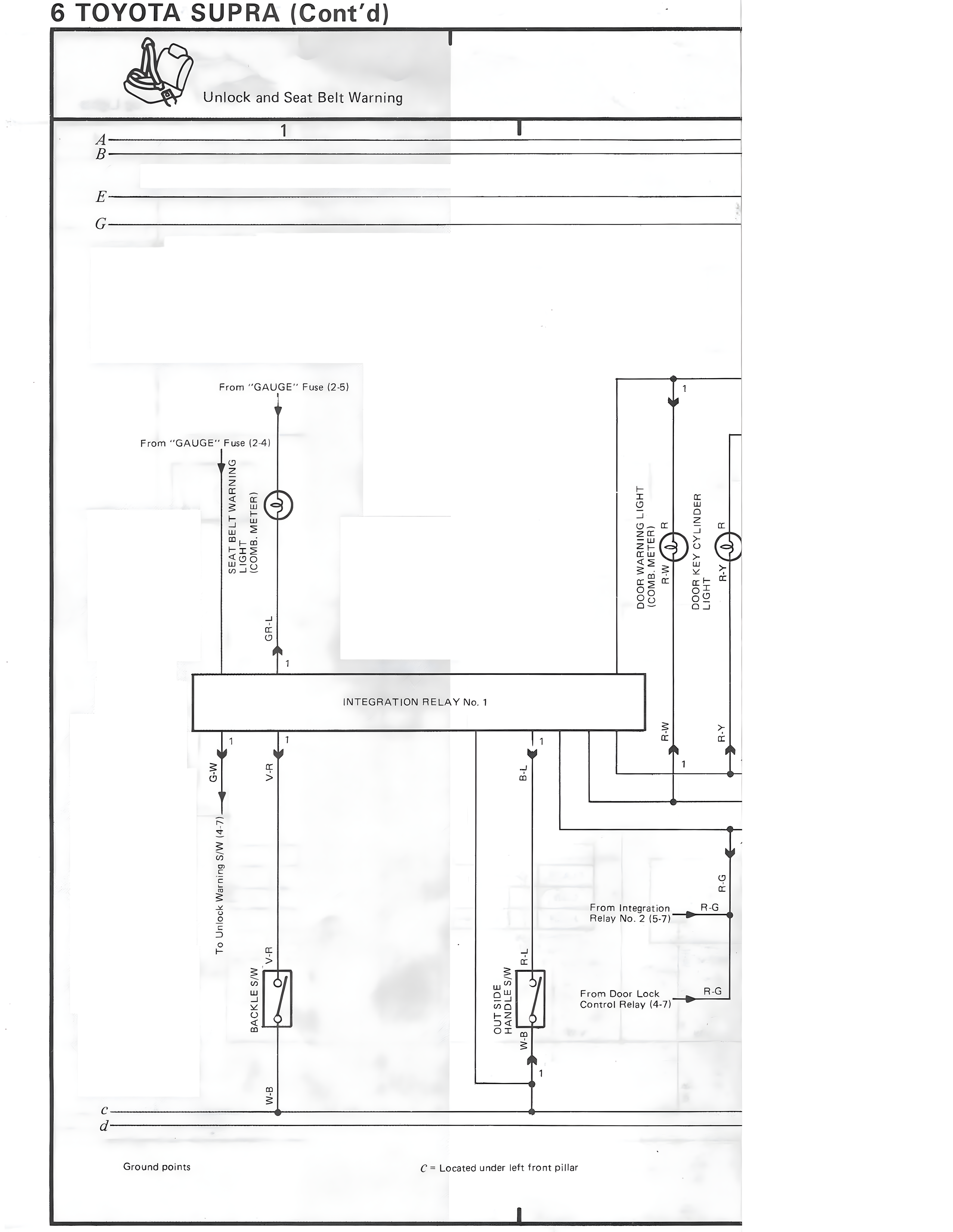
6 TOYOTA SUPRA (Cont'd)
Unlock and Seat Belt Warning
1
A
B
E
G
From "GAUGE" Fuse (2-5)
From "GAUGE" Fuse (2-4)
SEAT BELT WARNING
LIGHT
(DOME METER)
G-1
DOOR WARNING LIGHT
(DOME METER)
L-B-Y R-Y
DOOR KEY CYLINDER
LIGHT R-Y
INTEGRATION RELAY No. 1
G-W
V-R
B-L
R-Y
R-Y
To Unlock Warning S/W (J-7)
R-G
From Integration
Relay No. 2 (5-7)
R-G
BACKLESS/W
V-R
OUTSIDE
DOOR S/W
V-R R-L
From Door Lock
Control Relay (4-7)
R-G
W-B
C
d
Ground points
C = Located under left front pillar