
100%
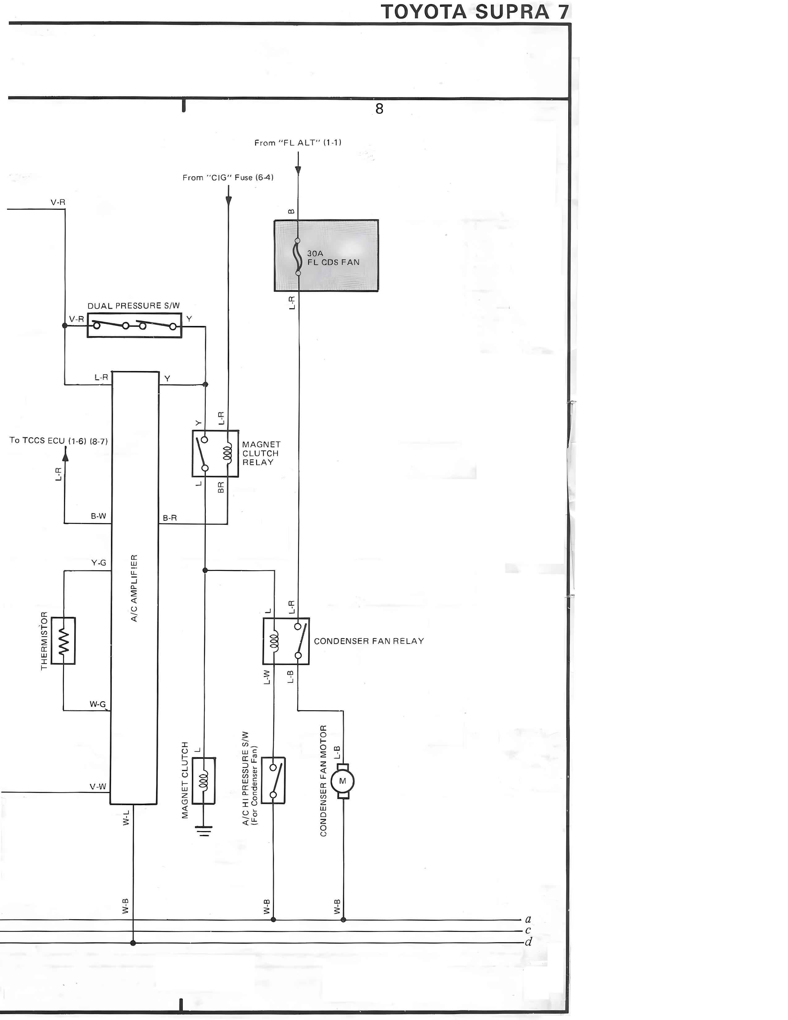
TOYOTA SUPRA 7
8
From "FL ALT" (1-1)
From "CIG" Fuse (6-4)
V-R
B
30A
FL CDS FAN
LG
DUAL PRESSURE S/W
V-R
Y
L-R
Y
LR
To TCCS ECU (1-6) (8-7)
Y
MAGNET
CLUTCH
RELAY
BR
LR
B-W
B-R
Y-G
AC AMPLIFIER
THERMISTOR
L
LGR
CONDENSER FAN RELAY
LW
LB
W-G
A/C PRESSURE S/W
(Condenser For
R/V-W
MAGNET CLUTCH
L
CONDENSER FAN MOTOR
B
M
V-W
W-B
W-B
W-B
a
c
J