
100%
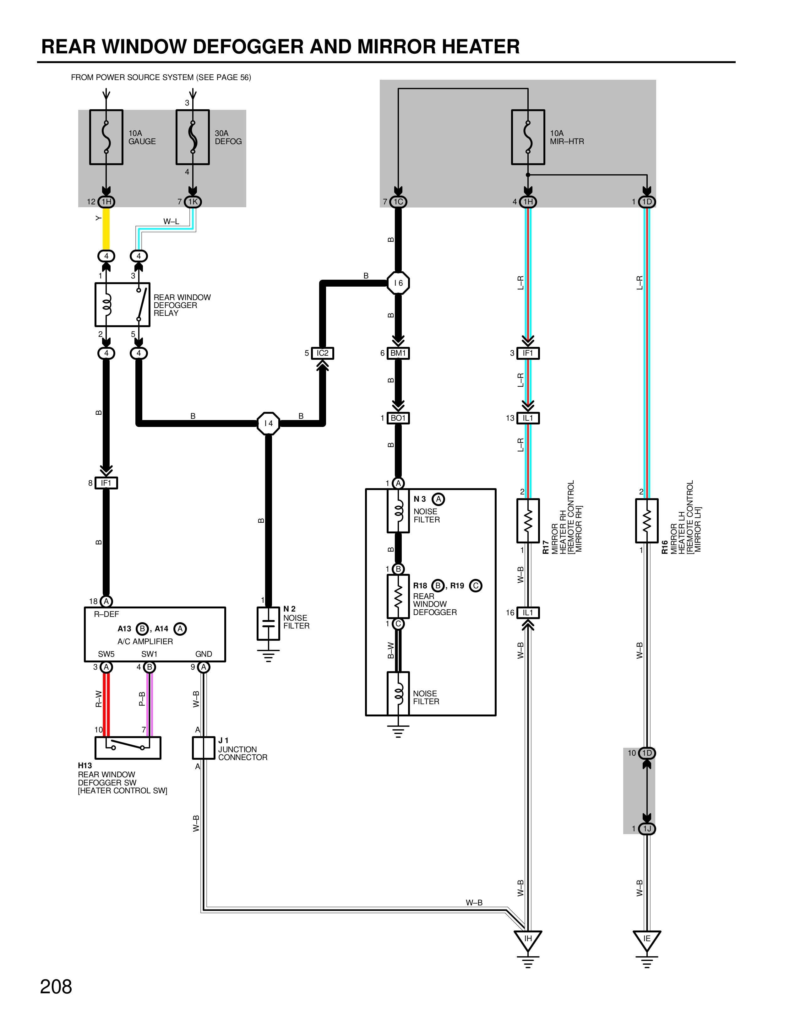
REAR WINDOW DEFOGGER AND MIRROR HEATER
FROM POWER SOURCE SYSTEM (SEE PAGE 56)
10A GAUGE
30A DEFOG
10A MIR-HTR
12 H3
7 H3
4 H3
1 H3
W-L
C4
C5
1 7
6 5
REAR WINDOW DEFOGGER RELAY
4
3
C1
C2
B
1C
L-R
L-R
B
5 B24
6 B4M
3 IJ-1
B
B
14
6 B91
13 IJ-1
B
14
8 IJ-1
1
N 3 A
NOISE FILTER
2
B
B
G
R7 HEATER CONTROL REAR WINDOW DEFOGGER MIRROR
W-Y
16 0
H-DEF
R18 G RH2 A
REAR WINDOW DEFOGGER
N 2
NOISE FILTER
R6 HEATER CONTROL REAR WINDOW DEFOGGER MIRROR
16 IJ-1
B-W
B-W
A13 G A14 A
AC AMPLIFIER
3 A
SW5
SW1
GND
4 G
10
B-W
L-B
W-B
NOISE FILTER
10 H3
A
J 1
JUNCTION CONNECTOR
H13
REAR WINDOW DEFOGGER SW [HEATER CONTROL SW]
W-B
1 H3
W-B
W-B
208