
100%
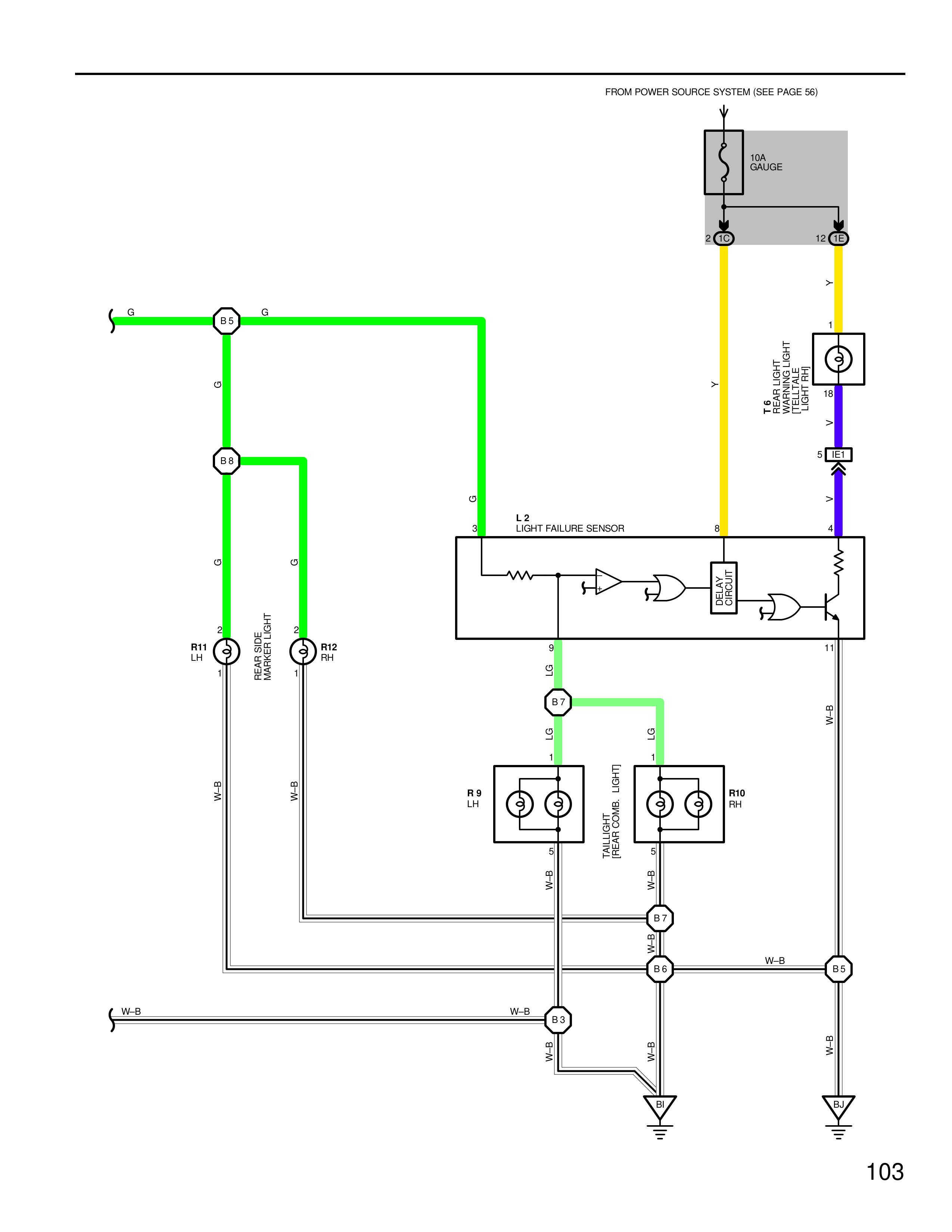
FROM POWER SOURCE SYSTEM (SEE PAGE 56)
10A
GAUGE
2
12
Y
T6
REAR LIGHT
RELAY NO.2
(DAYTIME
LIGHT RH)
18
5
G
B5
G
G
Y
B8
G
G
L2
LIGHT FAILURE SENSOR
8
RELAY
DRIVER
2
9
R11
LH
REAR SPORT
MARKER LIGHT
3
R12
RH
1
LG
B7
LG
LG
W-B
W-B
R9
LH
3
3
TAILLIGHT RR (LIGHT)
5
5
R10
RH
W-B
11
B-W
W-B
W-B
B7
W-B
B8
B5
W-B
B3
W-B
103