
100%
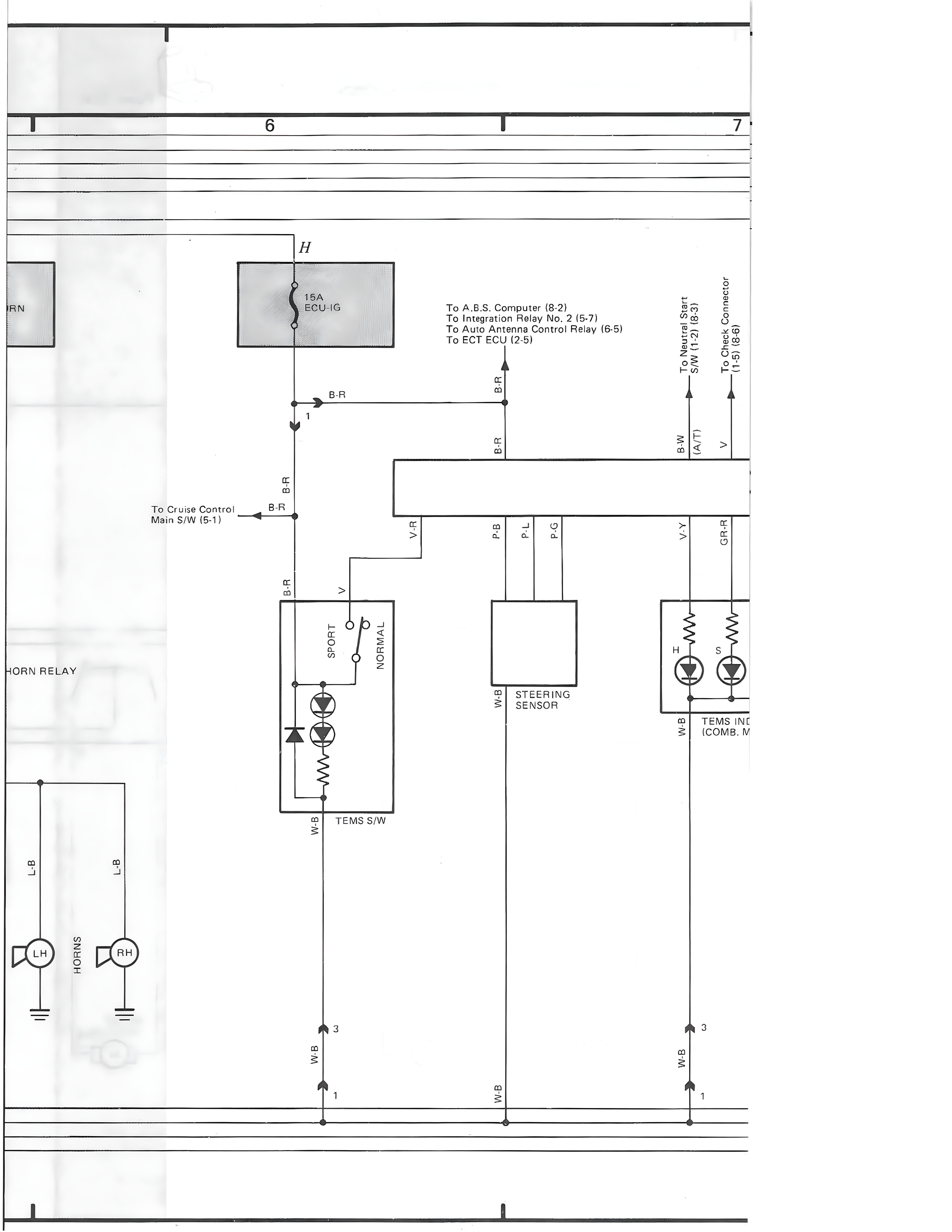
6
7
H
15A
ECU-IG
To A & C Compressor (8-2)
To Integration Relay No. 2 (5-7)
To Auto Antenna Control Relay (6-5)
To ECT ECU (2-5)
To Airbag Sensor SKW (13) 8-8
To Check Connector (18) 8-8
B-R
B-Y
B-W
IA-Y
V
B-R
B-R
To Cruise Control Main S/W (5-1)
B-R
V-R
P-B
P-L
P-G
V-Y
GR-R
B-R
V
SPORT
NORMAL
H
S
HORN RELAY
W-B
STEERING SENSOR
W-B
TEMS IND
(COMB. M
W-B
TEMS S/W
W-B
3
3
W-B
W-B
W-B
1
1
B-R
HORNS
L/H
H/H
H/H
3