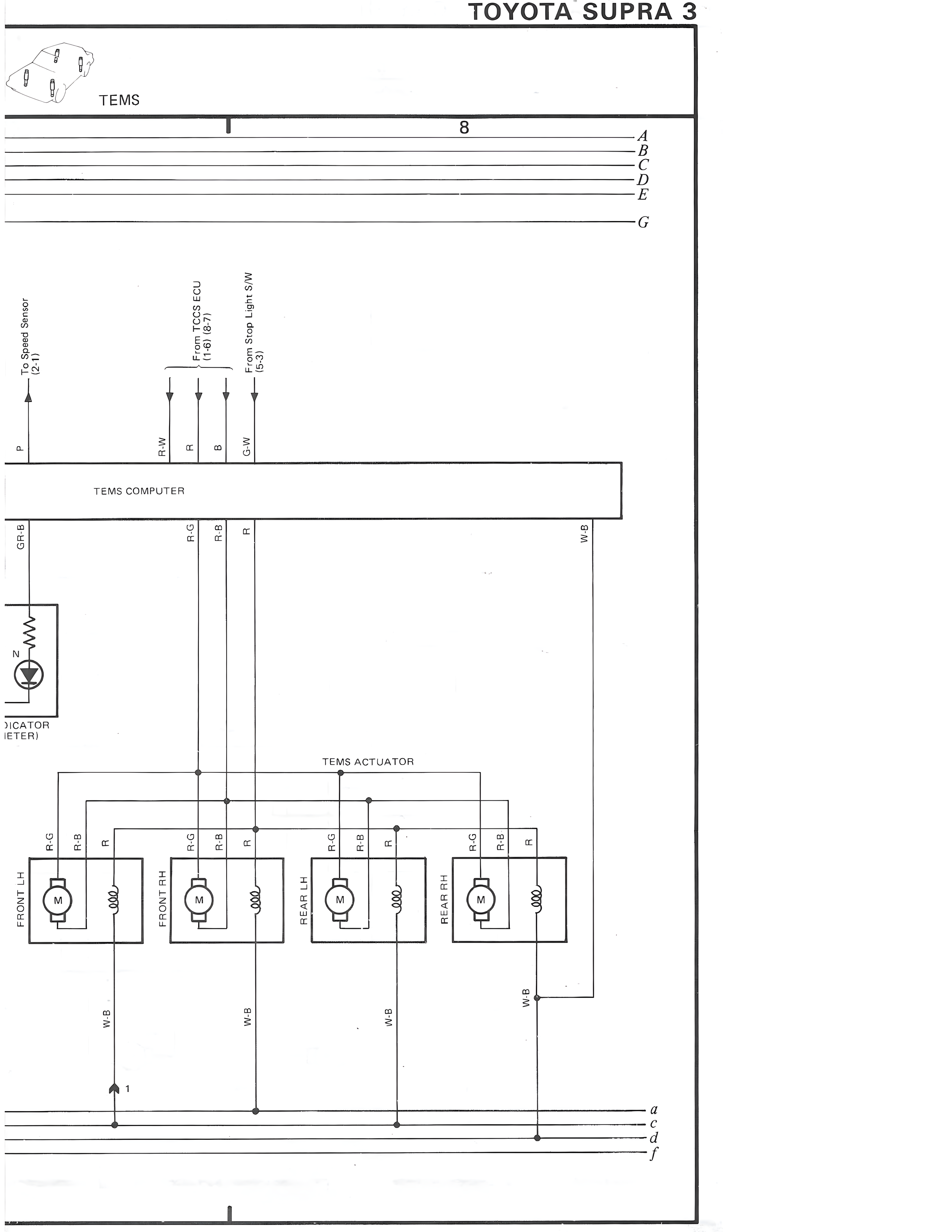
TOYOTA SUPRA 3
TEMS
I
8
A
B
C
D
E
G
To Speed Sensor
(Z1)
From ECU-ECU
(+B) (G7)
From Stop Ligh S/W
(S2)
P
R-W
R
B
G-W
TEMS COMPUTER
GR-B
R-G
R-B
R
W-B
DICATOR
ETER)
TEMS ACTUATOR
R-G
R-B
R
R-G
R-B
R
R-G
R-B
R
R-G
R-B
R
FRONT L-H
M
FRONT R-H
M
REAR L-H
M
REAR R-H
M
W-B
W-B
W-B
W-B
1
a
c
d
f