
100%
25 SUPRA (Cont'd)
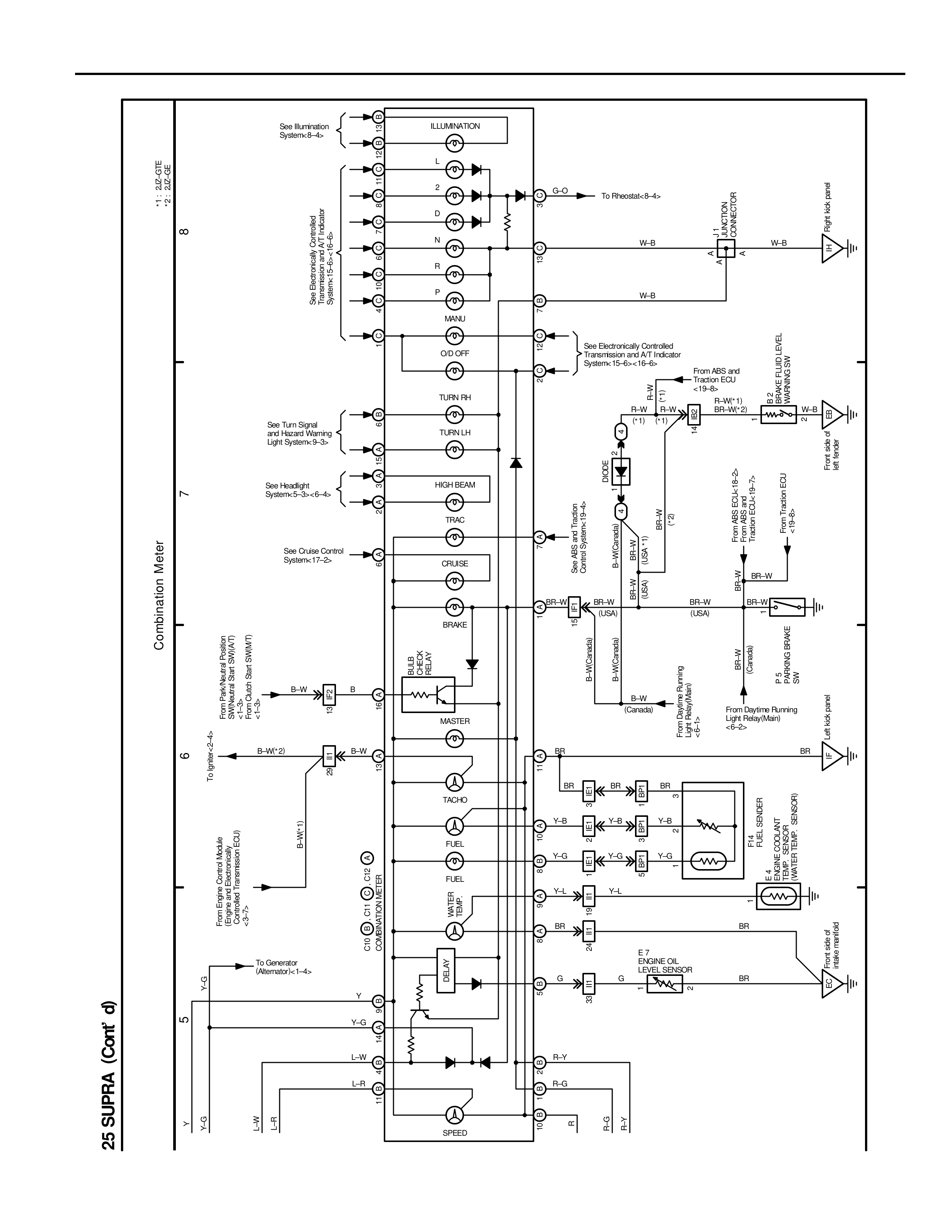
Combination Meter
8
See Illumination System:6-4a-
ILLUMINATION
*L-Y-2E OF 1 SIDE
See Supplementary Restraint System(SRS) and Seat Belt Pretensioner:4-6a-
MAIN
O·D·OFF
TURN·RH
See Turn Signal and Hazard Warning Light System:7-3a-
TURN·LH
See Headlight System:5-3a~6-4a-
HIGH BEAM
TRAC
See Cruise Control System:11-2a-
CRUISE
BRAKE
To Engine Control System:1-3a-
(Tachometer, Instrument Panel Light Control, Malfunction Indicator Lamp)
See:3-3a-
B-W
B
7
To Rheostat:6-4a-
G·O
W-B
4
JUNCTION BLOCK
NO.4 ENGINE ROOM
W-B
See Electronically Controlled Transmission and A/T Indicator System:10-6a~16-6a-
From ABS and Traction ECU:1-3a-
ETM
R·W*1
(BR·W*2)
R·W
R·W
R1
R1
R1
0
BULB CHECK RELAY
INSIDE RELAY BOX
W-B
Inside Relay Box
P·W
ABS
R2
See Supplementary Restraint System(SRS) and Seat Belt Pretensioner:4-6a-
Buttconnector
(+B·BACK UP)
From P·W·S ECU:2-3a-
Referred to:4-3a-
BR·W
(USA)
BR·W
USA
NELA
BR-W
(USA)
BR·W
BR-W
6
To Rheostat:6-4a-
B-W(2)
B-W
FROM EFI
MASTER
From Warning Buzzer:3-4a-
Referred to:7-4a- (USA)
B-W
From Daytime Running Light Relay(Main)
:6-6a-
P.B.SKID SENSOR
SKP
BR
BR
BR
BR
BR
TACHO
BULB
From Engine Control Module (Engine Wire Harness):2a,1-2H
<2-3a->
BRMIN
Y-B
Y-B
Y-B
Y-B
FUEL SENDER GAUGE
Y-G
Y-G
Y-G
Y-G
ECT COOLANT TEMP SENDER GAGE
LEFT
OIL TANK LEVEL
L·S·F
FUEL
FUEL
Y-L
Y-L
Y-L
Y-L
WATER TEMP SENSOR
BR
BR
LIGHTS REMINDER
SWITCH
5
To Generator (Alternator):1-4a-
Y-G
Y
Y
L-W
Y-G
L-R
SPEED
R-Y
R-G
B
IGN
AM
VLR
LI
0
ENGINE OIL LEVEL SENSOR
BR
BR
BL
BL