
BE–110
BODY ELECTRICAL SYSTEM – AUDIO SYSTEM
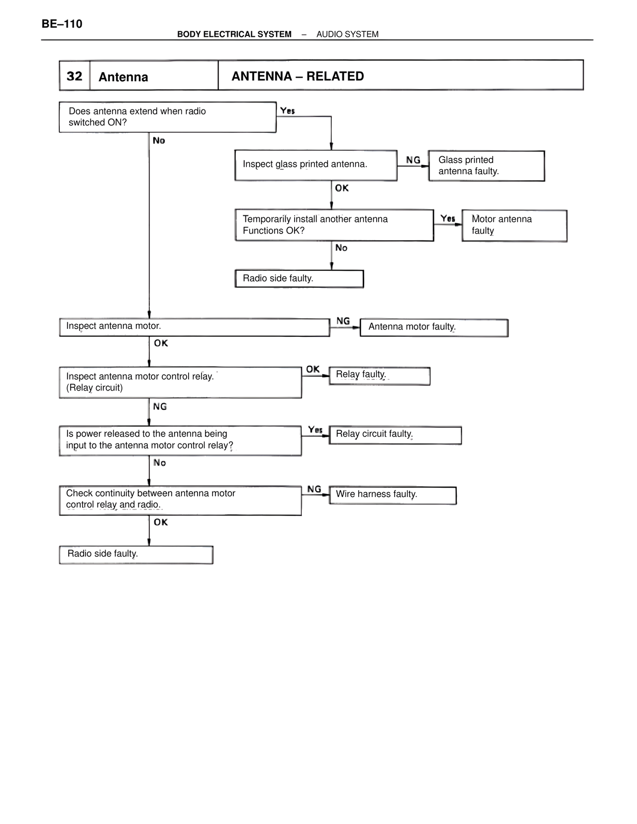
32 Antenna ANTENNA – RELATED
Does antenna extend when radio
switched ON?
Yes
No
Inspect glass printed antenna.
NG Glass printed antenna faulty.
OK
Temporarily install another antenna
Functions OK?
Yes Motor antenna faulty
No
Radio side faulty.
Inspect antenna motor.
NG Antenna motor faulty.
OK
Inspect antenna motor control relay.
(Relay circuit)
OK Relay faulty.
NG
Is power released to the antenna being
input to the antenna motor control relay?
Yes Relay circuit faulty.
No
Check continuity between antenna motor
control relay and radio.
NG Wire harness faulty.
OK
Radio side faulty.