
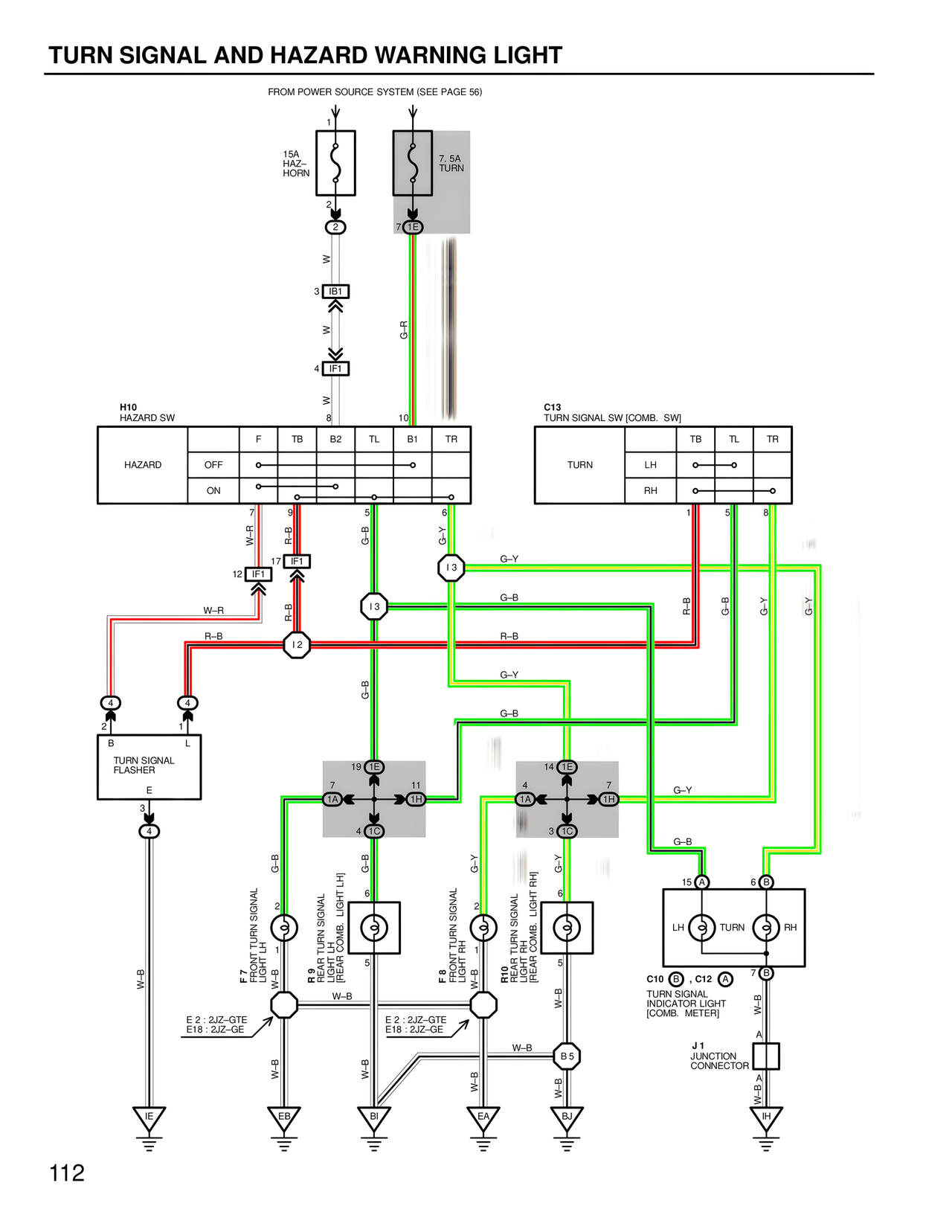
TURN SIGNAL AND HAZARD WARNING LIGHT
FROM POWER SOURCE SYSTEM (SEE PAGE 56)
1
15A
HAZ-
HORN
2
7. 5A
TURN
7 1E
3 IB1
W
4 IF1
W
8 10
H10
HAZARD SW
F TB B2 TL B1 TR
HAZARD OFF
ON
C13
TURN SIGNAL SW [COMB. SW]
TB TL TR
TURN LH
RH
1 5 8
7 9 5 6
W-R R-B G-B G-Y
12 IF1
17 IF1
W-R
R-B
I3
I3
I2
G-Y
G-B
R-B
G-Y
G-B
R-B
G-B
G-Y
G-Y
4
2
B
L
TURN SIGNAL
FLASHER
E
3
4
W-B
19 1E 11
7 1A ←→ 1H
4 1C
14 1E 7
4 1A ←→ 1H
3 1C
G-Y
G-B
15 A 6 B
LH TURN RH
C10 B . C12 A
TURN SIGNAL
INDICATOR LIGHT
[COMB. METER]
7 B
J1
JUNCTION
CONNECTOR
W-B
A
W-B
A
1H
G-B
G-B
G-Y
G-Y
F7
FRONT TURN SIGNAL
LIGHT LH
R9
REAR TURN SIGNAL
LIGHT LH
REAR COMB. LIGHT LH
F8
FRONT TURN SIGNAL
LIGHT RH
R10
REAR TURN SIGNAL
LIGHT RH
REAR COMB. LIGHT RH
2
6
5
2
6
5
W-B
W-B
W-B
E2 : 2JZ-GTE
E18 : 2JZ-GE
E2 : 2JZ-GTE
E18 : 2JZ-GE
B5
W-B
IE
EB
BI
EA
BJ
IH
112