
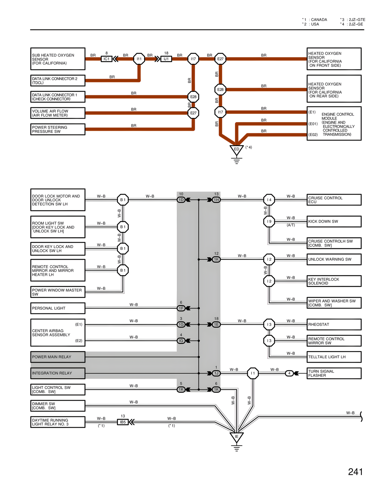
*1 : CANADA
*2 : USA
*3 : 2JZ-GTE
*4 : 2JZ-GE
SUB HEATED OXYGEN SENSOR (FOR CALIFORNIA)
BR
8
BR
IC1
I11
BR
18
BR
IJ1
I17
BR
E27
BR
HEATED OXYGEN SENSOR (FOR CALIFORNIA ON FRONT SIDE)
DATA LINK CONNECTOR 2 (TDCL)
BR
BR
E28
BR
HEATED OXYGEN SENSOR (FOR CALIFORNIA ON REAR SIDE)
DATA LINK CONNECTOR 1 (CHECK CONNECTOR)
BR
E28
VOLUME AIR FLOW (AIR FLOW METER)
BR
E27
I17
BR
(E1)
ENGINE CONTROL MODULE (ENGINE AND ELECTRONICALLY CONTROLLED TRANSMISSION)
(E01)
(E02)
POWER STEERING PRESSURE SW
BR
BR
ED (*4)
DOOR LOCK MOTOR AND DOOR UNLOCK DETECTION SW LH
W-B
B1
W-B
10
1D
13
1H
W-B
I4
W-B
CRUISE CONTROL ECU
ROOM LIGHT SW [DOOR KEY LOCK AND UNLOCK SW LH]
W-B
B1
W-B
I9
W-B
KICK DOWN SW (A/T)
DOOR KEY LOCK AND UNLOCK SW LH
W-B
B1
W-B
CRUISE CONTROLH SW [COMB. SW]
REMOTE CONTROL MIRROR AND MIRROR HEATER LH
W-B
B1
W-B
12
12
W-B
UNLOCK WARNING SW
POWER WINDOW MASTER SW
W-B
W-B
KEY INTERLOCK SOLENOID
PERSONAL LIGHT
W-B
6
1F
W-B
WIPER AND WASHER SW [COMB. SW]
CENTER AIRBAG SENSOR ASSEMBLY
(E1)
W-B
3
1G
18
1E
W-B
I3
W-B
RHEOSTAT
(E2)
W-B
4
1G
I3
W-B
REMOTE CONTROL MIRROR SW
W-B
TELLTALE LIGHT LH
POWER MAIN RELAY
INTEGRATION RELAY
1
1J
W-B
I1
W-B
4
TURN SIGNAL FLASHER
LIGHT CONTROL SW [COMB. SW]
W-B
5
1K
6
1K
W-B
W-B
DIMMER SW [COMB. SW]
W-B
DAYTIME RUNNING LIGHT RELAY NO. 3
W-B
13
IB5
W-B
(*1)
(*1)
W-B
IE
241