
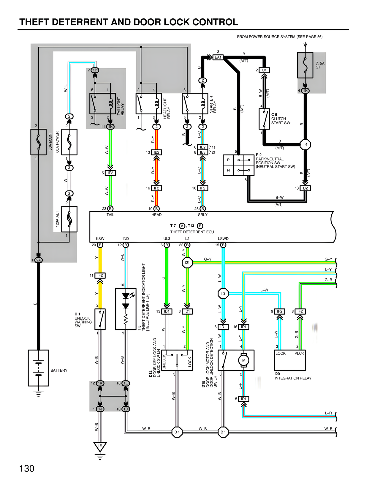
THEFT DETERRENT AND DOOR LOCK CONTROL
FROM POWER SOURCE SYSTEM (SEE PAGE 56)
3
EA1
6
2
IJ1
B
(M/T)
4
1K
7.5A
ST
B
(M/T)
C 9
CLUTCH
START SW
B
(M/T)
I4
P 2
PARK/NEUTRAL
POSITION SW
(NEUTRAL START SW)
P
N
B–W
(A/T)
13
U2
2
1B
5
1
3
2
11
1K
TAILLIGHT
RELAY
W–L
2
15
IF2
G–W
2
50A MAIN
60A POWER
W
2
120A ALT
1
2A
BATTERY
2
4
3
1
HEADLIGHT
RELAY
G–W
13
IB2
16
IF2
10
B
R–Y
R–Y
R–Y
3
5
2
1
STARTER
RELAY
L–O
2
IB2
(*1)
8
IB3
(*2)
10
IF2
25
B
L–O
L–O
B
B
(A/T)
5
6
8
(A/T)
23
B
TAIL
HEAD
SRLY
T 7 (A), T13 (B)
THEFT DETERRENT ECU
KSW
20 B
IND
12 B
UL3
6 B
L2
22 B
LSWD
15 B
Y
W–L
G
G–Y
G–Y
G–Y
L–W
L–W
L–Y
G–B
11
IF2
10
9
I21
I3
9
IF2
8
IF2
Y
U 1
UNLOCK
WARNING
SW
2
1
W–B
W–B
T5
THEFT DETERRENT INDICATOR LIGHT
[TELLTALE LIGHT LH]
D12
DOOR KEY LOCK AND
UNLOCK SW LH
UNLOCK
LOCK
1
2
3
W
G–Y
13
ID1
3
ID1
6
ID1
16
ID1
D15
DOOR LOCK MOTOR AND
DOOR UNLOCK DETECTION
SW LH
1
2
3
M
L–W
L–Y
L–W
L–Y
3
IF2
2
IF2
LOCK
PLCK
I20
INTEGRATION RELAY
12
1K
18
1E
1
1J
10
1D
W–B
W–B
IE
W–B
B1
W–B
B1
W–B
L–R
5
ID1
L–R
L–W
G–Y
L–Y
G–B
W–B
130