
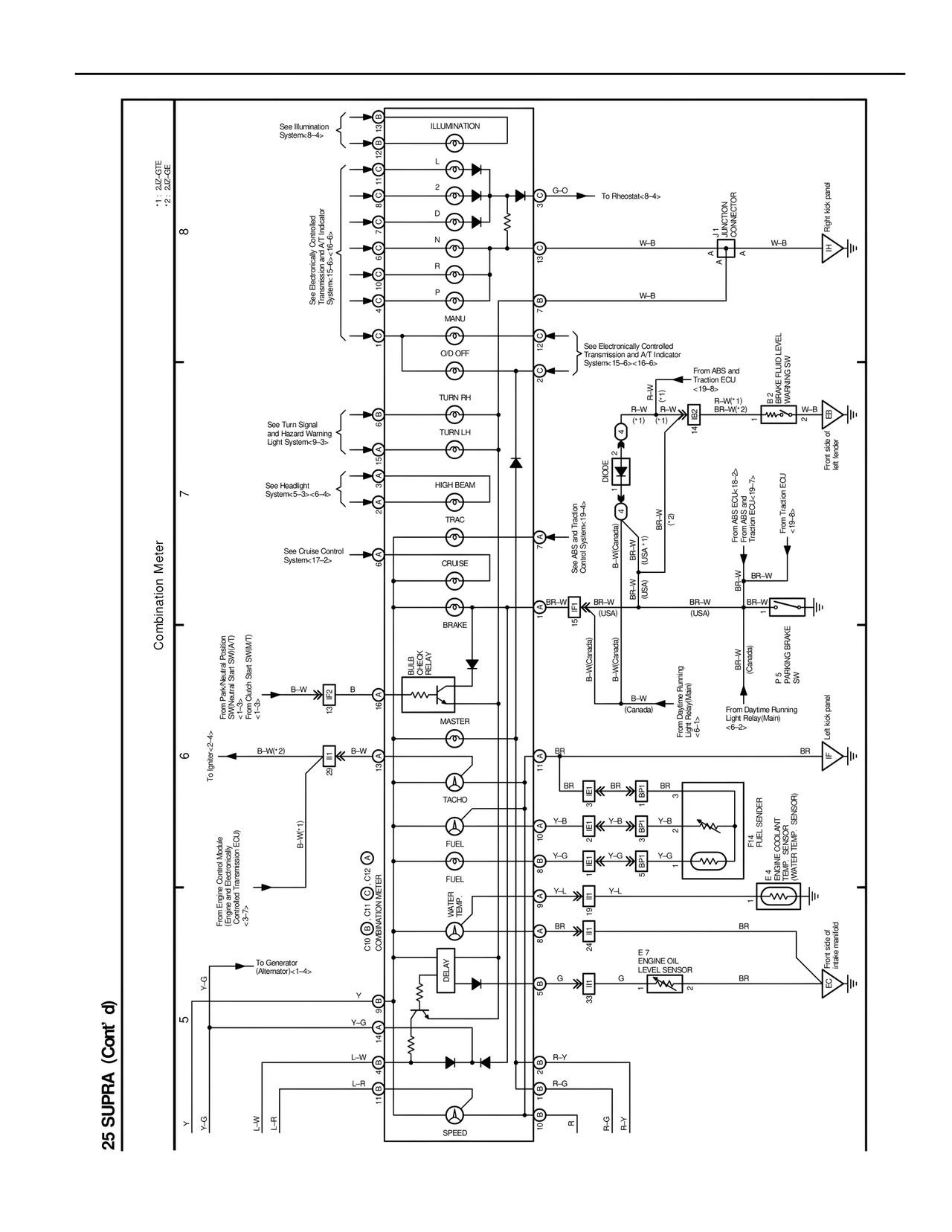
*1 2JZ-GTE
*2 2JZ-GE
8
See Illumination
System<8-4>
ILLUMINATION
L
2
D
N
See Electronically Controlled
Transmission and A/T Indicator
System<15-6><16-6>
R
P
MANU
O/D OFF
See Turn Signal
and Hazard Warning
Light System<9-3>
TURN RH
TURN LH
See Headlight
System<5-3><6-4>
HIGH BEAM
TRAC
See Cruise Control
System<17-2>
CRUISE
BRAKE
7
BULB
CHECK
RELAY
From Park/Neutral Position
SW(Neutral Start SW)(A/T)
From Clutch Start SW(M/T)
<1-3>
B-W
MASTER
6
From Engine Control Module
(Engine and Electronically
Controlled Transmission ECU)
<3-7>
To Igniter<2-4>
B-W(*2)
B-W(*1)
C10 C11 C12
COMBINATION METER
TACHO
FUEL
FUEL
WATER
METER
DELAY
5
To Generator
(Alternator)<1-4>
Y-G
Y
Y-G
L-W
L-R
SPEED
G-O To Rheostat<8-4>
J1
JUNCTION
CONNECTOR
W-B
W-B
W-B
Right kick panel
See Electronically Controlled
Transmission and A/T Indicator
System<15-6><16-6>
From ABS and
Traction ECU
R-W
R-W(*1)
BR-W(*2)
BRAKE FLUID LEVEL
WARNING SW
W-B
Front side of
left fender
DIODE 2
See ABS and Traction
Control System<19-4>
BR-W
(*1)
From ABS ECU<18-2>
Traction ECU<19-7>
From Traction ECU
<19-8>
BR-W
(USA)
BR-W
(USA)
BR-W
(USA)
BR-W
(Canada)
B-W(Canada)
From Daytime Running
Light Relay(Main)
From Daytime Running
Light Relay(Main)
<6-2>
P5
PARKING BRAKE
SW
BR-W
(Canada)
Left kick panel
BR
BR
Y-B Y-B
FH4
FUEL SENDER
Y-G Y-G
E-4
ENGINE COOLANT
TEMP. SENSOR
(WATER TEMP. SENSOR)
Y-L Y-L
BR
E 7
ENGINE OIL
LEVEL SENSOR
G
BR
Front side of
relay manifest
R-Y
R-G
R-Y
B
R-G R-Y
B-W B
BR BR
G